找回密码
 立即注册

微信扫码登录

搜索

[放射治疗相关] 急性放射反应评分标准(RTOG/EORTC 1987)

[复制链接]
阳光医学 发表于 2004-8-20 00:00:00 | 显示全部楼层 |阅读模式

马上注册,阅读更多内容,享用更多功能!

您需要 登录 才可以下载或查看,没有账号?立即注册

×
一、急性放射性肺损伤RTOG分级标准:
0级:无变化。
级:轻度干咳或劳累时呼吸困难。
2级:持续咳嗽需麻醉性止咳药/稍活动即呼吸困难,但休息时无呼吸困难。
3级:重度咳嗽,对麻醉性止咳药无效,或休息时呼吸困难/临床或影像有急性放射性肺炎的证据/间断吸氧或可能需类固醇治疗。
4级:严重呼吸功能不全/持续吸氧或辅助通气治疗。
5级:致命性。


二、急性食管炎诊断RTOG标准
0级:无变化。
1级:轻度吞咽困难,需要表面麻醉或止痛剂或软食。
2级:中度吞咽困难,需要麻醉剂或流食。
3级:重度吞咽困难,或脱水,或体重减轻15%需要管饲饮食。
4级:完全梗阻、溃疡或穿孔。
5级:致命性。
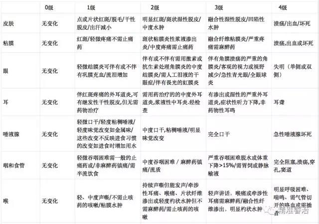
AQR8TqtwIxlTqqWM.jpg

说明:
1. 急性反应评分标准是用来评价放射治疗毒性的等级。它适用于放疗第1天至第90天这段期间。其后则用RTOG/EORTC后期放射反应评分标准进行评价。
2. 评价者必须努力将疾病与治疗引起的体征和症状区分开来。
3. 必须准确评价病人治疗前的基线。所有3、4或5级反应必须经主要负责人确认。
4. 任何引起死亡的毒性为5级。
回复

使用道具 举报

您需要登录后才可以回帖 登录 | 立即注册

本版积分规则

给我们建议|手机版|阳光肺科 ( 粤ICP备2020077405号-1 )

GMT+8, 2026-4-30 09:19

Powered by Discuz! X3.5

© 2001-2026 Discuz! Team.

快速回复 返回顶部 返回列表