找回密码
 立即注册

微信扫码登录

搜索

[ADC] 塔拉妥单抗(Tarlatamab-dlle,Imdelltra)

 火.. [复制链接]
长江 发表于 2024-12-30 02:12:14 | 显示全部楼层 |阅读模式

马上注册,阅读更多内容,享用更多功能!

您需要 登录 才可以下载或查看,没有账号?立即注册

×
通用名:Tarlatamab-dlle,塔拉妥单抗
商品名:Imdelltra,安泰适
作用机理
Tarlatamab-dlle是一种双特异性T细胞接合物,可与细胞表面表达的DLL3(包括肿瘤细胞)和T细胞表面表达的CD3结合。Tarlatamab-dlle可导致T细胞活化、炎性细胞因子释放和DLL3表达细胞裂解。在小鼠SCLC模型中,Tarlatamab-dlle具有抗肿瘤活性。


b62c14aa42712c52e691d561bc1f2c83.jpg

适应症
IMDELLTRA适用于治疗在铂类化疗当日或之后出现疾病进展的广泛期小细胞肺癌(ES-SCLC)成人患者。
基于总体缓解率和缓解持续时间,在加速批准下批准了该适应症。对该适应症的持续批准可能取决于确认性试验中临床获益的验证和描述。
剂型和强度
注射用:1 mg白色至微黄色的冻干粉,单剂量小瓶,用于重新配制和进一步稀释。
注射用:10 mg白色至微黄色冻干粉,单剂量小瓶,用于重构和进一步稀释。
剂量和用法
2.1 重要给药信息
• 按照表1中的递增给药方案给药IMDELLTRA,以降低细胞因子释放综合征(CRS)的发生率和严重程度。
• 对于第1周期,在第1周期IMDELLTRA输注前后服用表3中推荐的合用药物,以降低CRS反应的风险。
• IMDELLTRA应仅由具备相应医疗支持的合格医疗保健专业人员进行管理,以管理严重反应,例如CRS和神经毒性,包括免疫效应细胞相关的神经毒性综合征(ICANS)。
• 由于存在CRS和神经毒性(包括ICANS)的风险,从IMDELLTRA开始输注起,在适当的医疗环境中,在第1周期第1天和第1周期第8天对患者进行22至24小时的监测。
• 建议患者在第1周期第1天和第1周期第8天给药后,从开始输注IMDELLTRA起,在适当的医疗环境下保持1小时以内,总计48小时,并有护理人员陪同。
• IMDELLTRA给药前,评估每次给药前及临床指示下的全血细胞计数、肝酶和胆红素。
• 在服用IMDELLTRA之前,确保患者体内水分充足。

2.2 推荐剂量和用法
• IMDELLTRA静脉输注一小时以上。
• 表1中提供了IMDELLTRA的推荐递增剂量方案。按照递增剂量给药,以降低CRS的发生率和严重程度。
• 在逐步增加给药方案后,每两周(每2周)给药一次IMDELLTRA,直至疾病进展或出现不可接受的毒性。
• 用于合用药物给药的静脉(IV)导管可用于输注IMDELLTRA。
• 为确保通畅,使用0.9%注射用氯化钠冲洗静脉导管3-5分钟。
• 使用输液泵以恒定流速静脉输注重构和稀释的IMDELLTRA。泵应该是可编程的、可锁定的、非弹性的,并且有一个警报器。
• 表2提供了输注持续时间和速率:60分钟。

不良反应
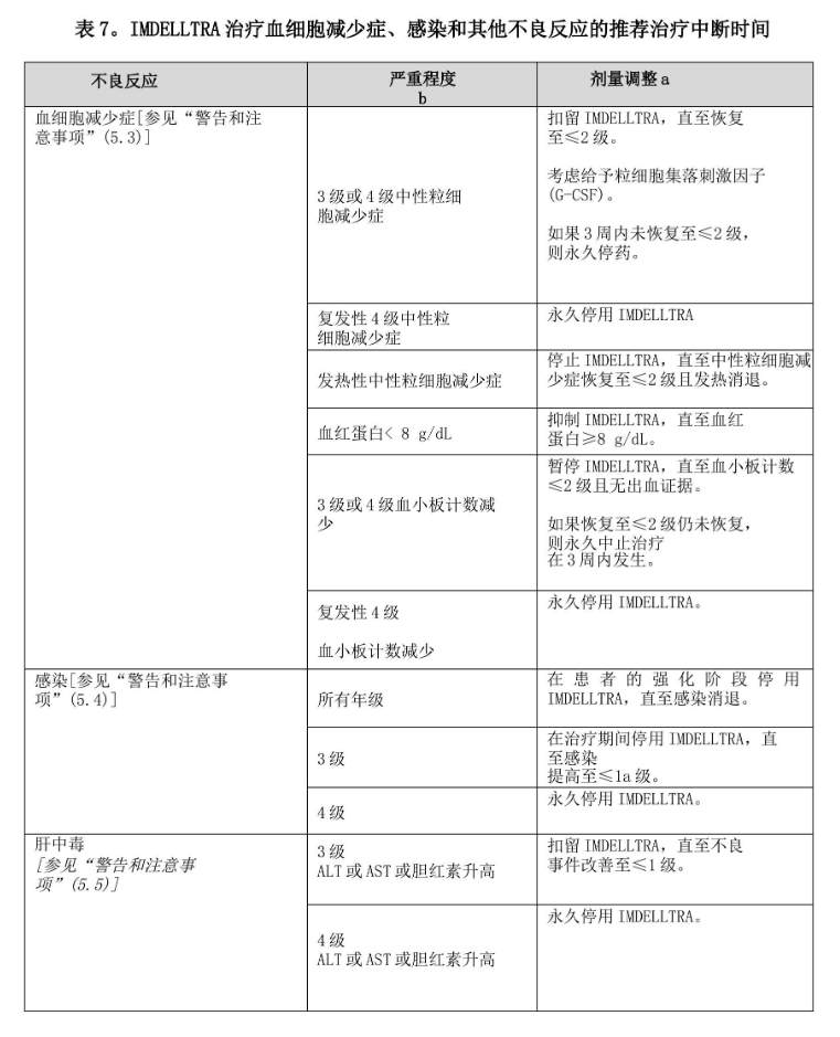
不建议减少IMDELLTRA的剂量。管理CRS(分别包括ICANS在内的神经毒性)的推荐措施见表5和表6,血细胞减少症、感染和其他不良反应见表7。
最常见的(> 20%)不良反应
细胞因子释放综合征(55%)、疲劳(51%)、发热(36%)、味觉障碍(36%)、食欲减退(34%),肌肉骨骼疼痛(30%)、便秘(30%)、贫血(27%)和恶心(22%)。最常见的(≥2%)3级或4级实验室检测异常为淋巴细胞减少(57%)、钠减少(16%)、尿酸增加(10%)、总中性粒细胞减少(6%)、血红蛋白减少(5%)、活化部分凝血活酶时间增加(5%)、钾减少(5%)、天冬氨酸转氨酶增加(3.2%)、白细胞减少(3.8%)、血小板减少(3.2%)和丙氨酸转氨酶增加(2.1%)。
接受IMDELLTRA治疗的患者的人口统计学特征为:中位年龄66岁(范围:35-82岁);65%为男性;70%为白人,26%为亚裔,2.1%为黑人或非洲裔美国人;2.1%为西班牙裔或拉丁裔。
58%接受IMDELLTRA治疗的患者发生了严重的不良反应。> 3%患者的严重不良反应包括细胞因子释放综合征(24%)、肺炎(6%)、发热(3.7%)和低钠血症(3.6%)。2.7%接受IMDELLTRA治疗的患者发生了致命性不良反应,包括肺炎(0.5%)、误吸(0.5%)、肺栓塞(0.5%)、呼吸性酸中毒(0.5%)和呼吸衰竭(0.5%)。
7%的患者因不良反应而永久停用IMDELLTRA。在> 1%的患者中导致IMDELLTRA永久停用的不良反应包括细胞因子释放综合征(1.6%)和肿瘤溶解综合征(1.1%)。
27%的患者因不良反应而中断IMDELLTRA给药。在≥2%的患者中需要中断给药的不良反应包括疲劳(3.2%)、细胞因子释放综合征(2 .7%)和呼吸道感染(2.1%)。
风和日丽 发表于 2025-1-3 18:29:06 | 显示全部楼层

Tarlatamab-dlle说明书

1适应症和用法
IMDELLTRA适用于治疗在铂类化疗当日或之后出现疾病进展的广泛期小细胞肺癌(ES-SCLC)成人患者。

基于总体缓解率和缓解持续时间,在加速批准下批准了该适应症。对该适应症的持续批准可能取决于确认性试验中临床获益的验证和描述。


2 剂量和用法
2.1 重要给药信息
• 按照表1中的递增给药方案给药IMDELLTRA,以降低细胞因子释放综合征(CRS)的发生率和严重程度。
• 对于第1周期,在第1周期IMDELLTRA输注前后服用表3中推荐的合用药物,以降低CRS反应的风险。
• IMDELLTRA应仅由具备相应医疗支持的合格医疗保健专业人员进行管理,以管理严重反应,例如CRS和
神经毒性,包括免疫效应细胞相关的神经毒性综合征(ICANS)。
• 由于存在CRS和神经毒性(包括ICANS)的风险,从IMDELLTRA开始输注起,在适当的医疗环境中,在第1周期第1天和第1周期第8天对患者进行22至24小时的监测。
• 建议患者在第1周期第1天和第1周期第8天给药后,从开始输注IMDELLTRA起,在适当的医疗环境下保持1小时以内,总计48小时,并有护理人员陪同。
• IMDELLTRA给药前,评估每次给药前及临床指示下的全血细胞计数、肝酶和胆红素。
• 在服用IMDELLTRA之前,确保患者体内水分充足。

2.2 推荐剂量和用法
• IMDELLTRA静脉输注一小时以上。
• 表1中提供了IMDELLTRA的推荐递增剂量方案。按照递增剂量给药,以降低CRS的发生率和严重程度。
• 在逐步增加给药方案后,每两周(每2周)给药一次IMDELLTRA,直至疾病进展或出现不可接受的毒性。

021123ozjln055fsjuj8v0.png
021123jdhmpip6vqz1mims.png
管理
• 用于合用药物给药的静脉(IV)导管可用于输注IMDELLTRA。
• 为确保通畅,使用0.9%注射用氯化钠冲洗静脉导管3-5分钟。
• 使用输液泵以恒定流速静脉输注重构和稀释的IMDELLTRA。泵应该是可编程的、可锁定的、非弹性的,并且有一个警报器。
• 表2提供了输注持续时间和速率。

021124xaff0ov50of0gjsu.png
2.3 第1周期IMDELLTRA给药的推荐合用药物
按照表3所示,在第1周期服用推荐的IMDELLTRA合用药物,以降低细胞因子释放综合征的风险。

021124snoystsx74raspyr.png
2.4 剂量延迟后重新启动IMDELLTRA
如果IMDELLTRA的剂量延迟,根据表4中所列的建议重新开始治疗,并相应恢复给药计划。按照第2.3节中的说明服用推荐的合用药物。

021124mm3wpgp3agzfda99.png
2.5 IMDELLTRA剂量调整和不良反应管理
不建议减少IMDELLTRA的剂量。管理CRS(分别包括ICANS在内的神经毒性)的推荐措施见表5和表6,血细胞减少症、感染和其他不良反应见表7。

细胞因子释放综合征(CRS)
根据临床表现诊断CRS。评估和治疗发热、缺氧和低血压的其他原因。

如果怀疑为CRS,请根据表5中的建议进行管理。使用连续心脏遥测和脉搏血氧饱和度监测出现2级或更高CRS(例如,对液体无反应的低血压,或需要补充氧气的缺氧)的患者。

对于严重或危及生命的CRS,建议给予托昔单抗或等效治疗和强化监测(如ICU)进行支持性治疗。进行实验室检测,以监测弥漫性血管内凝血(DIC)、血液学参数以及肺、心脏、肾脏和肝功能。

表5提供了细胞因子释放综合征的分级、剂量调整和管理指南。

021124xqwmqdglqdfrbqqn.png
021124o91uwi4md4l292wk.png
021125tz4yom4uu444xqkj.png
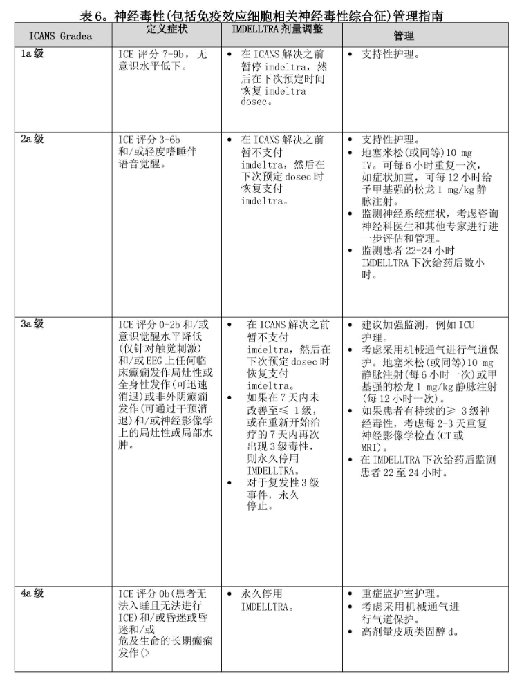
神经毒性,包括ICANS
出现神经毒性的第一个体征时,包括ICANS,停用IMDELLTRA并考虑神经病学评估。排除神经系统症状的其他原因。对严重或危及生命的神经毒性提供支持性治疗,包括重症监护,包括ICANS。根据表6中的建议管理ICANS和神经毒性,并根据当前的实践指南考虑进一步管理。

021125fh6wu01w06zix669.png
021125jyh9xzy1hhh0th5c.png
021126kqdz1dm0omw4r8qm.png
021126jqxyx79fxes6x25w.png
2.6 准备
材料相容性信息
• 本研究显示,由醋酸乙烯酯(EVA)、聚烯烃和聚氯乙烯(PVC)组成的静脉注射袋在规定的给药条件下与IMDELLTRA相容。
• 本研究显示,在规定的给药条件下,由聚烯烃、PVC和聚氨酯组成的IV管路和导管材料与IMDELLTRA相容。
• 不建议使用密闭系统传输装置(CSTD),因为存在潜在的错误剂量药物错误风险。Amgen尚未对小瓶适配器CSTDs与IMDELLTRA进行兼容性测试。

第一步:用无菌注射用水重构IMDELLTRA
• 表8提供了重构imdeltra 1mg和10 mg药瓶所需的注射用无菌水的量。

请勿使用IV溶液稳定剂(IVSS)来重构IMDELLTRA。
在添加重构的imdeltra之前,使用IV溶液稳定剂(IVSS)对静脉注射袋进行包衣,以防止imdeltra吸附到静脉注射袋和静脉输液管上。

021126myohn9azzf6hfypz.png
• 使用装有所需量无菌水的针头和注射器,靠着玻璃瓶注射无菌水。避免将水直接注射到粉末上,以防止起泡。
• 轻轻搅动内容物以混合。不要摇晃。
• 给药前,检查肠胃外药物产品是否有颗粒物质和变色。检查溶液是否清澈至乳白色,无色至微黄色。如果溶液混浊或有微粒,请勿使用。
• 进一步稀释重构的IMDELLTRA。
• 重构的IMDELLTRA必须在重构后4小时内进一步稀释或丢弃。

准备输液袋:步骤2-5
第二步:取0.9%注射用氯化钠
• 使用250 mL的0.9%氯化钠注射液预充袋,抽取表9中规定的氯化钠量并丢弃。

021126pz7qq6x7xq7oh3o6.png
第三步:向输液袋中加入静脉输液稳定剂
•  将13mL IV溶液稳定剂(IVSS)注入250 mL 0.9%氯化钠输液袋中,参见表10。
• 轻轻混合输液袋的内容物,以避免起泡。不要摇晃。

021126t2h12lqu6447v432.png
第四步:将重构的IMDELLTRA稀释至输液袋中
• 将表11中所列所需体积的再造IMDELLTRA倒入输液袋(内含IV溶液稳定剂)。
注意:在重新配制和进一步稀释之后,不同浓度小瓶的最终浓度不相同。

021127kkyqsp7ysk44qq74.png
• 轻轻地混合袋子里的东西。不要摇晃。

第五步:排空静脉注射袋中的空气
使用空注射器清除已准备好的静脉注射袋中的空气,以避免起泡。

第六步:灌注静脉注射管
• 用0.9%注射用氯化钠或最终制备的产品灌注静脉输液管。
• 制备的IMDELLTRA输液最长储存时间见表12。

已准备好的IMDELLTRA输液袋储存要求
• 立即服用重构和稀释的IMDELLTRA。
• 表12显示了制备好的IMDELLTRA输液袋的最长储存时间。
• 最长储存时间包括从重建IMDELLTRA药瓶到输注结束的总持续时间。

021127igxdknlc25iqiczu.png
3 剂型和强度
注射用:1 mg白色至微黄色的冻干粉,单剂量小瓶,用于重新配制和进一步稀释。

注射用:10 mg白色至微黄色冻干粉,单剂量小瓶,用于重构和进一步稀释。

4 禁忌症
没有。

5 警告和注意事项
5.1 细胞因子释放综合征
IMDELLTRA可导致细胞因子释放综合征(CRS),包括严重或危及生命的反应。

在汇总的安全性人群中,55%接受IMDELLTRA的患者发生CRS,其中34%为1级,19%为2级,1.1%为3级和0.5% 4级。24%接受IMDELLTRA治疗的患者发生了CRS复发其中1级18%,2级6%。

CRS的大多数事件(43%)发生在第一次给药后,29%的患者在第二次给药后出现任何级别的CRS,9%的患者在第三次给药后或之后出现CRS。第1天、第8天、第15天输液后,分别有16%、4.3%和2.1%的患者出现≥2级CRS。自IMDELLTRA最近一次给药以来,所有级别CRS的中位发病时间为13.5小时(范围:1至268小时)。从IMDELLTRA最近一次给药开始出现≥2级CRS的中位时间为14.6小时(范围:2至566小时)。

CRS的临床体征和症状包括发热、低血压、乏力、心动过速、头痛、缺氧、恶心和呕吐。CRS的潜在危及生命的并发症可能包括心功能不全、急性呼吸窘迫综合征、神经毒性、肾功能和/或肝功能衰竭以及弥漫性血管内凝血(DIC)。

按照推荐的递增剂量给药后服用imdeltra,并在第1周期imdeltra输注前后服用合用药物,如表3所述,以降低CRS风险。在配备监控和管理CRS的适当医疗机构中管理IMDELLTRA。在服用IMDELLTRA之前,确保患者体内水分充足。

在IMDELLTRA治疗期间,密切监测患者CRS的体征和症状。出现CRS的第一个体征时,立即停止IMDELLTRA输注,评估患者住院情况,并根据严重程度实施支持性护理。根据严重程度停用或永久停用IMDELLTRA。如果出现CRS的体征和症状,建议患者就医。

5.2 神经毒性,包括ICANS
IMDELLTRA可导致严重或危及生命的神经毒性,包括ICANS。

在汇总的安全性人群中,47%接受IMDELLTRA治疗的患者发生了包括ICANS在内的神经毒性,其中10%为3级。最常见的神经系统毒性反应为头痛(14%)、周围神经病变(7%)、头晕(7%)、失眠(6%)、肌无力(3.7%)、谵妄(2.1%)、晕厥(1.6%)和神经毒性(1.1%)。

在接受IMDELLTRA治疗的患者中,9%发生ICANS。1.6%的患者出现ICANS复发。大多数患者在第2个周期第1天后出现ICANS(ICANS)症状(24%)。第1天、第8天和第15天输液后,分别有0.5%、0.5%和3.7%的患者出现≥2级ICANS。从IMDELLTRA第一次给药到ICANS发病的中位时间为29.5天(范围:1至154天)。ICANS可在IMDELLTRA给药后数周发生。ICANS消退的中位时间为33天(范围:1至93天)。

ICANS发病可能与CRS同时发生,也可能在CRS消退后或无CRS时发生。ICANS的临床体征和症状可能包括但不限于精神错乱状态、意识水平低下、定向障碍、嗜睡。

接受IMDELLTRA治疗的患者存在神经系统不良反应和ICANS导致意识水平下降的风险。建议患者在出现任何神经系统症状之前,不要驾驶或从事危险职业或活动,例如操作重型或潜在危险的机器。

在治疗期间密切监测患者神经毒性和ICANS的体征和症状。出现ICANS第一体征时,立即对患者进行评估,并根据严重程度提供支持性治疗。根据严重程度停用IMDELLTRA或永久停用。

5.3 血细胞减少症
IMDELLTRA可引起血细胞减少,包括中性粒细胞减少、血小板减少和贫血。

在汇总的安全性人群中,接受IMDELLTRA治疗的患者中有12%(包括6%)出现中性粒细胞减少的情况。3级或4级中性粒细胞减少症的中位发病时间为29.5天(范围:2至213天)。

血小板减少的发生率为33%,其中3.2%为3级或4级。3级或4级血小板减少的中位发病时间为50天(范围:3至420天)。血红蛋白减少的发生率为58%,其中5%为3级或4级。0.5%接受IMDELLTRA治疗的患者出现发热性中性粒细胞减少。

监测患者血细胞减少症的体征和症状。使用IMDELLTRA治疗前、每次给药前及临床指示时进行全血细胞计数。

根据血细胞减少症的严重程度,暂时停用或永久停用imdeltra。

5.4 感染
IMDELLTRA可导致严重感染,包括危及生命和致命的感染。

在汇总的安全性人群中,41%接受IMDELLTRA治疗的患者发生了包括机会性感染在内的感染。13%的患者发生3级或4级感染。最常见的感染为新冠肺炎(9%,大多数在新冠肺炎疫情期间)、尿路感染(10%)、肺炎(9%)、呼吸道感染(3.2%)和念珠菌感染(3.2%)。

在使用IMDELLTRA治疗之前和期间,监测患者感染的体征和症状,并按照临床指示进行治疗。根据严重程度停用或永久停用IMDELLTRA。

5.5 肝中毒
IMDELLTRA可引起肝毒性。

在汇总的安全性人群中,在接受IMDELLTRA治疗的患者中,有42%发生ALT升高,2.1%发生3级或4级ALT升高。44%的患者出现AST升高,3.2%的患者出现3级或4级AST升高。15%的患者出现胆红素升高,1.6%的患者出现3级或4级总胆红素升高。肝酶有或无同时发生的CRS时,均可出现升高。在使用IMDELLTRA治疗前、每次给药前和临床指示时监测肝酶和胆红素。

根据严重程度停用IMDELLTRA或永久停用。

5.6 超敏反应
IMDELLTRA可引起严重的超敏反应。

超敏反应的临床体征和症状可能包括但不限于皮疹和支气管痉挛。在IMDELLTRA治疗期间监测患者的超敏反应体征和症状,并按照临床指示进行管理。根据严重程度中止或考虑永久中止IMDELLTRA。

5.7 胚胎-胎仔毒性
根据其作用机制,IMDELLTRA对孕妇给药时可能会对胎儿造成伤害。告知患者胎儿的潜在风险。告知有生殖潜力的雌性在使用IMDELLTRA治疗期间和最后一次给药后2个月内使用有效避孕方法。

6 不良反应
6.1 临床试验经验
由于临床试验在各种各样的条件下进行,因此无法将一种药物临床试验中观察到的不良反应发生率与另一种药物临床试验中的发生率直接进行比较,并且可能无法反映实际中观察到的发生率。

广泛期小细胞肺癌
“警告和注意事项”以及下文所述的汇总安全性人群反映了静脉注射imdeltra作为单一药剂的暴露情况,imdeltra的推荐剂量为第1周期第1天1 mg,第8和第15天10 mg,之后每2周一次,直至疾病进展或出现不可耐受的毒性。

纳入研究del phi-300和研究del phi-301的187例广泛期小细胞肺癌患者。在接受IMDELLTRA治疗的187名患者中,31%的患者暴露6个月或更长时间,14%的患者暴露1年以上。

最常见的(> 20%)不良反应为细胞因子释放综合征(55%)、疲劳(51%)、发热(36%)、味觉障碍(36%)、食欲减退(34%),肌肉骨骼疼痛(30%)、便秘(30%)、贫血(27%)和恶心(22%)。最常见的(≥2%)3级或4级实验室检测异常为淋巴细胞减少(57%)、钠减少(16%)、尿酸增加(10%)、总中性粒细胞减少(6%)、血红蛋白减少(5%)、活化部分凝血活酶时间增加(5%)、钾减少(5%)、天冬氨酸转氨酶增加(3.2%)、白细胞减少(3.8%)、血小板减少(3.2%)和丙氨酸转氨酶增加(2.1%)。

接受IMDELLTRA治疗的患者的人口统计学特征为:中位年龄66岁(范围:35-82岁);65%为男性;70%为白人,26%为亚裔,2.1%为黑人或非洲裔美国人;2.1%为西班牙裔或拉丁裔。

58%接受IMDELLTRA治疗的患者发生了严重的不良反应。> 3%患者的严重不良反应包括细胞因子释放综合征(24%)、肺炎(6%)、发热(3.7%)和低钠血症(3.6%)。2.7%接受IMDELLTRA治疗的患者发生了致命性不良反应,包括肺炎(0.5%)、误吸(0.5%)、肺栓塞(0.5%)、呼吸性酸中毒(0.5%)和呼吸衰竭(0.5%)。

7%的患者因不良反应而永久停用IMDELLTRA。在> 1%的患者中导致IMDELLTRA永久停用的不良反应包括细胞因子释放综合征(1.6%)和肿瘤溶解综合征(1.1%)。

27%的患者因不良反应而中断IMDELLTRA给药。在≥2%的患者中需要中断给药的不良反应包括疲劳(3.2%)、细胞因子释放综合征(2 .7%)和呼吸道感染(2.1%)。

表13汇总了在研究del phi-300和研究del phi-301中观察到的不良反应。

021127o5d49m9hgj41dga1.png
表14汇总了研究del phi-300和研究del phi-301中的实验室检测异常。

021127pgjk7zlfel3b6bby.png
021128h4kqxtvqt3avbxw4.png
7 用于特定人群
7.1 怀孕
根据其作用机制,IMDELLTRA在对孕妇给药时可能会对胎儿造成伤害。没有关于孕妇使用IMDELLTRA的可用数据来告知药物相关风险。

Tarlatamab-dlle导致T细胞活化和细胞因子释放;免疫激活可能损害妊娠维持。

已知人免疫球蛋白G (IgG)和包含IgG衍生片段可结晶(Fc)结构域的蛋白质可穿过胎盘屏障;因此,IMDELLTRA有可能从母体传播给发育中的胎儿。告知女性对胎儿的潜在风险。

7.2 哺乳
没有数据表明母乳中存在tarlatamab-dlle,或对母乳喂养的儿童或产奶量有影响。已知母乳中存在母体IgG。母乳喂养的儿童局部胃肠道暴露和有限的全身暴露对IMDELLTRA的影响尚不清楚。由于母乳喂养的儿童可能出现严重的不良反应,建议患者在接受IMDELLTRA治疗期间以及末次给药后2个月内不要进行母乳喂养。

7.3 具有生殖潜力的雌性和雄性
IMDELLTRA对孕妇给药时可能会对胎儿造成伤害。

在开始IMDELLTRA之前,验证具有生殖潜力的雌性的妊娠状态。

告知有生殖潜力的雌性在IMDELLTRA治疗期间和末次给药后2个月内使用有效避孕方法。

7.4 儿科使用
尚未确定IMDELLTRA在儿科患者中的安全性和有效性。

7.5 老年用药
在接受imdeltra 10mg单药治疗的187例SCLC患者中,54%为65岁或以上,12%为75岁或以上。总体上没有在老年患者(≥ 65岁)和年轻患者之间观察到IMDELLTRA药代动力学或安全性的差异。IMDELLTRA的临床研究未包括足够数量的65岁及以上患者,无法确定他们的反应是否与较年轻患者不同。

8 描述
Tarlatamab-dlle是一种针对DLL3的双特异性CD3 T细胞接合物,可与细胞表面(包括肿瘤细胞)表达的DLL3和T细胞表面表达的CD3结合。使用重组DNA技术在中国仓鼠卵巢细胞中生产Tarlatamab-dlle。它由982个氨基酸组成,分子量约为105千道尔顿。

供注射用的imdeltra(tarlatamab-dlle)为无菌、不含防腐剂、白色至微黄色的冻干粉,装在单剂量小瓶中,用于重新配制和进一步稀释。

每1 mg瓶中含有tarlatamab-dlle (1 mg)、谷氨酸(0.72 mg)、聚山梨酯80 (0.04 mg)、蔗糖(37.1 mg)和氢氧化钠,以将pH值调节至4.2。用1.3 mL注射用无菌水重新配制后,得到的浓度为0.9mg/mL imdeltra。

每10 mg药瓶中含有tarlatamab-dlle (10 mg)、谷氨酸(3.7 mg),聚山梨酯80 (0.2毫克)、蔗糖(194.4毫克)和氢氧化钠,将pH值调节至4.2。用4.4 mL注射用无菌水重新配制后,得到的浓度为2.4mg/mL imdeltra。

IV溶液稳定剂为无菌、不含防腐剂、无色至微黄色透明溶液。每瓶IV溶液稳定剂含有一水柠檬酸(36.75 mg)、盐酸赖氨酸(1598.8 mg)、聚山梨酯80 (7 mg)、调节pH至7.0的氢氧化钠和注射用水。

9 作用机理
Tarlatamab-dlle是一种双特异性T细胞接合物,可与细胞表面表达的DLL3(包括肿瘤细胞)和T细胞表面表达的CD3结合。Tarlatamab-dlle可导致T细胞活化、炎性细胞因子释放和DLL3表达细胞裂解。在小鼠SCLC模型中,Tarlatamab-dlle具有抗肿瘤活性。


021128qeoe35ol9jexlyoa.jpg

10 临床研究
10.1 小细胞肺癌
IMDELLTRA的疗效在研究del phi-301[NCT 05060016]中进行了评估,这是一项开放标签、多中心、多队列的临床试验。符合条件的患者在接受以铂类为基础的化疗和至少一个其他既往治疗方案的既往治疗后,被要求患有复发性/难治性小细胞肺癌(SCLC),伴有疾病进展,ECOG表现状态为0或1,且至少有一处可测量的病变(如实体瘤应答评估标准(RECIST v1.1)所定义)。试验排除了有症状性脑转移瘤、间质性肺病或非感染性肺炎证据以及活动性免疫缺陷的患者。

共有99名患者接受IMDELLTRA静脉注射,第1个周期第1天的初始剂量为1 mg,随后第8、15天为10 mg,此后每2周一次,直至疾病进展或出现不可接受的毒性。

研究人群特征为:中位年龄64岁(范围:35-82岁);48%的患者年龄≥65岁,10%的患者年龄≥75岁;72%为男性;58%为白人,41%为亚裔;1%为西班牙裔或拉丁裔;74%的人有ECOG 1。

97%的患者在基线时有转移性疾病;22%在基线时有脑转移;92%是以前/现在的吸烟者。所有患者均接受过铂类化疗(中位双线);74%接受过既往抗PD-(L)1治疗(包括59%在一线接受抗PD[L]1治疗联合铂类化疗);51%的患者接受过拓扑异构酶I抑制剂治疗(包括20%接受拓扑替康治疗的患者)。已知69/99例患者的铂敏感性状态,定义为一线铂治疗后的进展时间。

27例患者(27%)出现铂耐药SCLC(定义为一线铂治疗后进展时间< 90天),42例患者(42%)出现铂敏感SCLC。

前48周每6周进行一次肿瘤评估,之后每12周进行一次。主要疗效结果指标是根据RECIST v1.1通过盲法独立中心审查(BICR)评估的总有效率(ORR)和反应持续时间(DOR)。

表16所示为疗效结果。

021128p3z06z4d20rz12kj.png
021128sgcdirqtxmgj5jcu.png
在69例具有铂敏感性状态可用数据的患者中,27例铂耐药SCLC患者的ORR为52% (95% CI 32,71),42例铂敏感SCLC患者的ORR为31% (95% CI 18,47)。

11 如何供应/储存和处理
11.1如何供应
注射用imdeltra(tarlatamab-dlle)是一种无菌、不含防腐剂、白色至微黄色的冻干粉,供应方式如下:
• 1 mg包装(NDC 55513-059-01)包含1个单剂量小瓶的1mg imdeltra和2个小瓶的7 mL IV溶液稳定剂。
• 10 mg包装(NDC 55513-077-01)包含1个10mg imdeltra单剂量小瓶和2个7 mL IV溶液稳定剂小瓶。

11.2 储存和处理
将IMDELLTRA和IV溶液稳定剂(IVSS)小瓶在2°C至8°C(36°F至46°F)冷藏条件下储存在原纸箱中,以防止在使用前受潮。不要冷冻。IMDELLTRA和IV溶液稳定剂(IVSS)小瓶可在20°C至25°C(68°F至77°F)的室温下保存在原纸箱中长达24小时,以防止受潮。
呼吸 发表于 2025-1-6 23:20:55 | 显示全部楼层

Tarlatamab:DLL3和CD3双特异性T细胞接合剂(BiTE)抗体

DLL3和CD3双特异性T 细胞接合剂(BiTE)抗体
Tarlatamab(AMG 757,塔拉妥单抗)是美国安进(Amgen)公司研发的一种双特异性T 细胞接合剂(BiTE)抗体,靶向DLL3和CD3。DLL3是一种非典型的Notch信号通路的配体,于小细胞肺癌以及其它的高级别的神经内分泌瘤中高表达(约80%),但在正常组织中几乎不表达。Tarlatamab可结合癌细胞上的DLL3和T细胞上的CD3,将T细胞募集到小细胞肺癌细胞附近,激活T细胞杀伤肿瘤细胞。
※DeLLphi-301研究
DeLLphi-301是一项国际多中心、开放标签的II期临床试验,研究纳入年龄≥18岁、ECOGPS评分为0或1、既往接受过一种铂类药物治疗或至少一种其他治疗方案的复发或难治性广泛期SCLC患者为研究对象。研究分三部分,第一部分纳入176例患者,以1:1的比例分为两组,分别接受10mg和100mg剂量的Tarlatamab治疗;第二部分为10mg组的剂量扩展研究,纳入12例患者;第三部分缩短了住院监护时间(从48小时减至24小时),10mg剂量,纳入34例患者。
133607wrvrvizjrtjvrx9t.jpg

所有患者的第一个疗程均采用分步给药方式,第1天静脉注射Tarlatamab 1mg,60分钟内完成,第一个疗程的第8天和第15天各静脉注射Tarlatamab10mg或100mg,第1天和第8天给预Tarlatamab前静脉注射地塞米松8mg,三次Tarlatamab给药后均进行静脉水化(1升生理盐水)。第二个疗程开始,每二周一次Tarlatamab,28天为一个疗程。10mg组1例完全缓解,39例部分缓解,总有效率40%,疾病控制率70%,中位无进展生存期4.9月,中位总生存期14.3月,截止2023年6月27日,40例PR+CR患者中仍有22例患者疾病稳定。100mg组7例完全缓解,21例部分缓解,总有效率32%,疾病控制率63%,中位无进展生存期3.9月,中位总生存期仍不成熟,截止2023年6月27日,28例PR+CR患者中仍有16例患者疾病稳定。

最常见的不良反应为细胞因子释放综合征(10mg组51%,100mg组61%),食欲下降(10mg组29%,100mg组44%),发热(10mg组35%,100mg组33%),便秘(10mg组27%,100mg组25%),贫血(10mg组26%,100mg组25%)。10mg组的3级以上治疗相关不良反应26%,因不良反应导致暂停或减量13%,永久停药3%,1例患者死于呼吸衰竭。100mg组的3级以上治疗相关不良反应33%,因不良反应导致暂停或减量29%,永久停药3%。细胞因子释放综合征(CRS)的主要症状为发热(97%),低血压(20%)和缺氧(17%),绝大多数发生在第一个疗程的第1天和第8天的给药后,中位发生时间13.1小时(范围7.8至27.4小时),中位持续时间4天。10mg组仅1例(3%)3级以上细胞因子释放综合征,无患者因此永久停药或死亡。100mg组5例(6%)3级以上细胞因子释放综合征,1例患者因此永久停药,无患者因此死亡。细胞因子释放综合征的处置方法主要为:对乙酰氨基酚,静脉水化和糖皮质激素,单独使用或联合。另外有16例患者使用了托珠单抗(tocilizumab),19例患者吸氧,2例患者血管加压。10mg组和100mg组各有11例(无3级以上)和24例(4例3级以上,1例导致永久停药,无患者死亡)发生免疫效应细胞相关神经毒性综合征(ICANS)和相关神经系统事件,中位缓解时间6.5天(范围4至17天)。美国移植和细胞治疗学会(ASTCT)关于ICANS的定义:包括CAR-T细胞在内的免疫治疗后,患者内源性或外源性T细胞和(或)其他免疫效应细胞激活或参与而引起的一系列神经系统异常的临床表现。ICANS临床表现多样,早期症状常表现为注意力减弱、语言障碍、书写能力减退等,可进一步发展为定向力障碍、情绪异常、失语、嗜睡、意识模糊和震颤等,大多数患者ICANS临床症状呈可逆性。少数患者可出现严重的临床症状,表现为癫痫发作、精神错乱、颅内压增高等。最严重的ICANS临床表现是急性脑水肿,患者可在数小时内从轻度的嗜睡进展为神志不清,进一步发展导致死亡。

※DeLLphi-300研究DeLLphi-300研究是一项国际多中心、开放标签的I期临床研究,旨在评估Tarlatamab用于复发或难治性SCLC的安全性、耐受性以及疗效。今年ELCC年会报道了该研究的长期随访结果和颅内疗效,中位随访时间为12.1个月,所有队列(n=152)的总有效率25%,中位无进展生存期3.5月,中位缓解持续时间11.2月,中位总生存期17.5月。其中10mg组(n=17)的总有效率35.3%,中位无进展生存期4.0月,中位缓解持续时间14.9月,中位总生存期20.3月。
133608xvu9ldyqtqhrxl4l.jpg

133608tgagyexe7gzuuuuy.jpg
在基线中枢神经系统病变≥10mm的16例患者中,有10例(62.5%)患者的中枢神经系统肿瘤直径总和下降了≥30%,颅内疾病控制率87.5%,中位颅内疾病控制时间7.4月。112例患者中有9例(8%)发生了颅内进展。
133609rnlrtoi7tjtcrebi.jpg
※DeLLphi-304研究DeLLphi-304(NCT05740566)是一项在接受含铂一线化疗后的复发性SCLC患者中比较Tarlatamab(10mg每两周一次)与标准疗法的国际多中心、随机、开放性III期研究。百济神州拥有Tarlatamab在中国的商业化权益,DeLLphi-304研究的国内部分已经开始招募患者,临床试验登记号:CTR20232049,对照药物为注射用盐酸托泊替康。
133606jmbvnmmmm88lmla9.jpg
133607zsness50xn5ndkkw.jpg
133607w1fbgwrvzd4fgr13.jpg
133608ck5su9xku331ucu0.jpg
133608zy7t6eey7a90of7e.jpg
呼吸 发表于 2025-1-6 23:22:15 | 显示全部楼层
Tarlatamab 的批准是基于一项全球性 2 期临床试验 DeLLphi-301 的结果。试验结果显示,tarlatamab 在含铂化疗期间或之后疾病进展的晚期 SCLC 患者中具有持久的抗肿瘤活性。去年发布在《新英格兰医学杂志》(NEJM)上的数据显示,中位随访时间为 10.6 个月时,包含 100 例接受选定 10 mg 剂量 tarlatamab 治疗患者的意向治疗分析显示客观缓解率(ORR)为 40%(97.5%CI:29-52)。这一患者群体的中位无进展生存期(mPFS)为 4.9 个月(95%CI:2.9-6.7),中位总生存期为 14.3 个月(95%CI:10.8-NE)。在对 10 mg 剂量 tarlatamab 治疗产生应答的患者中,58% 的患者在数据截止时维持应答至少 6 个月。
安全性方面,与 1 期临床试验相比,未观察到新的安全性信号。因治疗相关不良事件(TRAE)导致的停药不常见(4%)。10 mg tarlatamab 组患者报告的最常见的治疗伴发不良事件(TEAE)为细胞因子释放综合征(CRS;49%)、发热(38%)、食欲下降(25%)和味觉障碍(24%)。CRS主要限于第 1 次和第 2 次给药,主要为 1 级或 2 级,通常可通过支持治疗进行控制。在 10 mg tarlatamab 剂量组中,3 级 CRS 发生率较低(0%),未观察到 3 级免疫效应细胞相关神经毒性综合征(ICANS)和相关神经系统事件(0%)。NEJM 论文报告 1 名患者死亡,被认为与治疗相关。
Tarlatamab 是安进研究人员设计的一种靶向双特异性抗体(bsAbs),通过同时结合 T 细胞上的 CD3 和 SCLC 细胞上的 DLL3,使患者自身的 T 细胞与 SCLC 细胞非常接近。这导致了免疫突触的形成和癌细胞的裂解。DLL3 是治疗 SCLC 一个令人兴奋的靶点,因为大约 85% 到 94% 的 SCLC 患者的癌细胞表面表达 DLL3,它在正常细胞中表达极少。安进公司计划启动两项 3 期临床试验,分别检验 tarlatamab作为一线疗法,治疗 ES-SCLC,以及治疗局限期小细胞肺癌(LS-SCLC)的效果。
SCLC 是侵袭性最强的实体瘤之一,患者在接受一线治疗后中位总生存期只有大约 12 个月,5 年生存率大约 7%。仅在美国,每年就有约 3.5 万名 SCLC 患者确诊。
双特异性抗体具备两个不同的抗原结合域,能够同时与两种不同的抗原或同一抗原的两个不同表位结合。这种独特的结构使得 bsAbs 能够同时针对多个靶点或表位,激发一系列的生理或抗肿瘤反应,这些反应既可以是相互独立的,也可能是相互关联的。这类疗法类似于由两种单克隆抗体混合而成的「 鸡尾酒 」,但对药物开发人员来说,他们只需开发一种分子,而患者也可能只需接受一种治疗就能取得预期的疗效。更重要的是,bsAbs 的协同作用可能会带来更加显著的治疗效果。

024140opl4l1l5zw4uhuaj.jpg
处于临床开发阶段的双特异性抗体在癌症治疗中的应用(图片来源:参考资料[4])
据统计,目前有 200 多种 bsAbs 在超过 300 个临床试验中进行评估,其中约 73% 的试验针对实体瘤,另外 27% 旨在治疗血液恶性肿瘤。值得一提的是,目前大约有 50% 处于临床开发阶段的 bsAbs 已经进入了后期阶段(2 期和 3 期)或者已经获得批准。从作用机制来看,治疗实体瘤的 bsAbs 主要为免疫调节剂,其中包括双特异性免疫检查点抑制剂(CPIs,约45%)和双特异性 T 细胞结合器(约33%),其次是针对双重信号通路的 bsAbs、免疫细胞结合器(ICEs)和双特异性抗体偶联药物(ADCs)。而在治疗血液恶性肿瘤方面,双特异性 T 细胞结合器占主导地位(约 75%),其次是 ICEs、双 CPIs 和自然杀伤细胞结合器(NKCEs)。

参考文献

[1] Imdelltra label. Retrieved May 16, 2024, from https://www.accessdata.fda.gov/d ... 4/761344s000lbl.pdf[2] F.D.A. Approves Drug for Persistently Deadly Form of Lung Cancer. Retrieved May 16, 2024, from https://www.nytimes.com/2024/05/ ... ncer-imdelltra.html[3] FDA Grants Priority Review to Amgen's Tarlatamab Application for Advanced Small Cell Lung Cancer. Retrieved May 16, 2024, from https://www.prnewswire.com/news- ... ncer-302014639.html[4] Klein, C., Brinkmann, U., Reichert, J.M. et al. The present and future of bispecific antibodies for cancer therapy. Nat Rev Drug Discov (2024). https://doi.org/10.1038/s41573-024-00896-6.
呼吸 发表于 2025-1-6 23:22:42 | 显示全部楼层
小细胞肺癌(SCLC)约占肺癌的15%,是最具破坏性和侵袭性的恶性肿瘤之一,尽管大多数广泛期小细胞肺癌患者对初始治疗有反应,但患者很快就会复发并需要后续的治疗。且既往并无获批的三线治疗方案,患者平均生存期仅为1年左右,晚期患者的五年生存率仅为7%。

Tarlatamab是一种双特异性T细胞接合剂(BiTE)的免疫治疗方法,可与癌细胞上的DLL3(δ样配体3)、CD3结合,并将患者的T细胞,引导至表达DLL3的癌细胞,从而帮助T细胞识别并摧毁癌细胞。

024350u54i7xxzeovxelxz.jpg

▲图源“NIH”,版权归原作者所有,如无意中侵犯了知识产权,请联系我们删除

其中,DLL3是一种抑制Notch信号传导的蛋白质,通常情况下位于正常细胞的内部,但在85%~94%的小细胞肺癌(SCLC)的细胞表面异常表达,使其成为治疗小细胞肺癌的潜在靶点。

Tarlatamab:客观缓解率提高近一倍
Tarlatamab本次获批是基于2期DeLLphi-301临床试验的结果,该结果在2023年欧洲肿瘤内科学会(ESMO)年会上公布,数据同步发表在《新英格兰医学杂志(NEJM)》上。

本次研究共入组220例年龄≥18岁,既往接受过一种铂类治疗方案和至少一种其他疗法后,复发或难治的小细胞肺癌患者。这些患者分别接受10mg/2周或100mg/2周剂量的Tarlatamab治疗。经过10个月左右的中位随访(10mg组的中位随访时间为10.6个月,100mg组为10.3个月),结果显示如下:

1、客观缓解率(ORR):在可评估抗肿瘤活性和生存率的患者中,100mg组中客观缓解率(ORR)达到32%,10mg组中客观缓解率(ORR)更是达到40%!而既往接受标准法治疗复发的小细胞肺癌患者其客观缓解率仅有15%。显然,接受Tarlatamab治疗的客观缓解率远超传统疗法,ORR提高了一倍多。

图1  Tarlatamab的抗肿瘤活性

024350mvmasgu6a11km11x.jpg

▲图源“NEJM”,版权归原作者所有,如无意中侵犯了知识产权,请联系我们删除

2、无进展生存期(PFS):10mg组患者的中位无进展生存期(PFS)为4.9个月,100mg组的中位无进展生存期(PFS)为3.9个月。

024350jyzovhvcvrzq1dvr.jpg

▲图源“NEJM”,版权归原作者所有,如无意中侵犯了知识产权,请联系我们删除

3、总生存率(OS):治疗9个月时,患者的总生存率估计分别为68%(10mg组)、66%(100mg组)。

024350zf5mxm1v6dlllqpa.jpg

▲图源“NEJM”,版权归原作者所有,如无意中侵犯了知识产权,请联系我们删除

4、常见不良反应:用药后常见的不良反应包括细胞因子释放综合征(1/2级)、食欲下降、发热。

综上,Tarlatamab显示出抗肿瘤活性,具有持久的客观反应,且对既往接受过治疗的小细胞肺癌患者,具有良好的生存结果。

中国患者如何寻求Tarlatamab帮助?

好消息是,小细胞肺癌这款重磅新药-Tarlatamab(塔拉妥单抗),已在国内启动Ⅲ临床研究,国内多中心正在招募1种含铂方案治疗后,病情进展或复发的小细胞肺癌患者。

想参加临床研究的病友可联系全球肿瘤医生网医学部(400-666-7998),了解详细的入排标准。或将电子版诊断报告、完整的病理报告等资料,发送至邮箱:doctor.huang@globecancer.com,并在邮件中留下联系方式。全球肿瘤医生网医学部会在收到报告分析完毕后1个工作日内电话联系。

其他抗癌新技术:肺癌患者的“希望之光”
WT1-DC为终末期肺癌患者带来曙光,无进展生存期超577天
WT1是一种常见的癌症抗原,在肺癌、乳腺癌、肝癌、胃癌、血液肿瘤等多种癌症中广泛表达,其在鳞状细胞肺癌中的表达率更是超过90%,日本常将其用作树突状细胞疫苗的通用抗原。

《Cureus》报道了一个“伴全身转移的终末期肺癌患者,经WT1-DC联合二线化疗后,获得长期显著缓解”的案例。本例患者为一名69岁的男性,确诊为右肺中叶IV期鳞状细胞癌,且伴双侧肾上腺转移、多发性骨转移、肝转移,此时已无法耐受手术及放疗等传统治法。入组接受WT1-DC+联合化疗(卡铂AUC6+紫杉醇)治疗后,结果显示如下:

1、无进展生存期(PFS):截至数据统计时止,该患者无进展生存期(PFS)已超577天。

2、癌胚抗原(CEA):癌胚抗原从诊断时的66.4,下降至3.0(治疗第121天)。

3、胸部CT显示:该患者在治疗第114天,复查胸部CT显示,肿瘤明显缩小(详见图2)。

图2  治疗前后胸部CT图像对比

024351xqsns170nond7pou.jpg

▲图源“Cureus”,版权归原作者所有,如无意中侵犯了知识产权,请联系我们删除

注:

①图A示:原发性右下肺癌,同时伴左右胸腔积液。

②图B示:原发病灶几乎消失。

③图C示:原发病灶存在一定程度的复发。

④图D示:原发性及复发性病灶均缩小。

4、全身PET-CT:治疗后第479天,复查全身PET-CT显示,除肝脏转移灶(直径1.7cm)、右肺转移灶(直径1.0cm)外,未见其他异常表现(详见下图)。

图3  该患者治疗前后全身PET-CT对比

024351zvra5ay8pdyr6b47.jpg

▲图源“Cureus”,版权归原作者所有,如无意中侵犯了知识产权,请联系我们删除

注:

图A:示右下肺原发肿瘤,伴多发性肝转移、多发性双侧肺内转移、多发性骨转移、双侧肾上腺转移。

图B:示肝脏可见1个小转移灶(直径约1.7cm),右肺见2个小转移灶(直径约1.0cm)。

上述结果表明,WT1-DC显著改善了患者的免疫状况,同时有助于维持长期的化疗效果,该例患者经WT1-DC联合辅助化疗后,癌症显著缩小,且幸运的未见复发及转移。

转移性肺癌TIL治疗后,2例患者获得完全缓解
一项关于“TIL疗法治疗对PD-1耐药的转移性肺癌”的I期临床研究,共入组13例患者,入组经TIL回输治疗后,结果显示如下:

84.6%(11例)的患者肿瘤负荷减少,3例确认有反应。值得一提的是,其中2例患者在治疗18个月后,获得了持续的完全缓解(CR)。下图显示了本次入组患者,自回输TIL之日起的总生存期(OS)。

024351hfan6dw9t4ww3taw.jpg

▲图源“PMC网站”,版权归原作者所有,如无意中侵犯了知识产权,请联系我们删除

益生菌丁酸梭菌:晚期肺癌患者总生存期从0飙升至361天
丁酸梭菌是一种产芽孢杆菌,MIYA-BM(丁酸梭菌MIYAIRI 588菌株)被广泛用作益生菌疗法。《癌症免疫学研究(Cancer Immunology Research)》期刊,发表过日本熊本大学医院开展的一项关于“益生菌丁酸梭菌疗法(CBT),治疗晚期非小细胞肺癌”的临床研究。

该研究共入组118例中位年龄为68岁的晚期非小细胞肺癌(NSCLC)患者,入组接受益生菌丁酸梭菌疗法(CBT)+免疫检查点抑制剂(ICB,包括阿特珠单抗、派姆单抗或纳武单抗)治疗。结果显示:

1、中位无进展生存期(PFS):与不使用益生菌CBT相比,使用益生菌CBT患者的中位PFS显著延长,中位PFS为101天(不使用益生菌CBT患者) vs 250天(使用益生菌CBT患者)(详见下图)。

024351kwiye2ww2oj9winj.jpg

▲图源“Cancer Immunol Res”,版权归原作者所有,如无意中侵犯了知识产权,请联系我们删除

2、中位总生存期(OS):与不使用益生菌CBT患者相比,使用益生菌CBT患者的中位总生存期(OS)显著延长,中位OS未达到(不使用益生菌CBT) vs 361天(使用益生菌CBT)(详见下图)。

024351y8qz7fdd62e77dp7.jpg

▲图源“Cancer Immunol Res”,版权归原作者所有,如无意中侵犯了知识产权,请联系我们删除

综上,益生菌CBT显著延长了晚期非小细胞肺癌的总生存期及无进展生存期,对癌症患者免疫检查点抑制剂(ICB)治疗,产生了积极的影响。

小编寄语
小细胞肺癌作为最具侵袭性和破坏性的实体瘤之一,数十年来在新药研发领域一直未获得重大突破。本次Tarlatamab的获批,无疑为肺癌新药研发领域打了一剂强心针,它更是凭借一己之力打破了小细胞肺癌“无药可用”的困境!为小细胞肺癌患者带来了全新的生机!

值得欣慰的是,除了抗癌新药外,近年来随着癌症疫苗、益生菌及多种免疫细胞疗法(如TIL、CAR-NK、NK细胞等)的发展,为肺癌患者带来了新的选择与曙光!小编也希望随着更多的抗癌新药研发上市、并纳入医保范畴,能让更多的肺癌患者获得更长的生存期,并提高其生活质量!

如果您想参加抗癌新药临床试验,或想寻求癌症疫苗、TILs、CAR-NK等抗癌新技术的帮助,可咨询全球肿瘤医生网医学部(400-666-7998),了解详细的入排标准,或详细评估病情!

参考资料
[1]Ahn M J,et al.Tarlatamab for patients with previously treated small-cell lung cancer[J]. New England Journal of Medicine, 2023, 389(22): 2063-2075.

https://www.nejm.org/doi/full/10.1056/NEJMoa2307980

[2]Nagai H,et al.WT1 Dendritic Cell Vaccine Therapy Improves Immune Profile and Prolongs Progression-Free Survival in End-Stage Lung Cancer[J].Cureus,2023,15(10).

https://www.cureus.com/articles/193305-wt1-dendritic-cell-vaccine-therapy-improves-immune-profile-and-prolongs-progression-free-survival-in-end-stage-lung-cancer#!/

[3]Creelan BC,et al.Tumor-infiltrating lymphocyte treatment for anti-PD-1-resistant metastatic lung cancer: a phase 1 trial. Nat Med. 2021 Aug;27(8):1410-1418.

https://www.ncbi.nlm.nih.gov/pmc/articles/PMC8509078/

[4]Tomita Y,et al.Association of Probiotic Clostridium butyricum Therapy with Survival and Response to Immune Checkpoint Blockade in Patients with Lung Cancer. Cancer Immunol Res. 2020 Oct;8(10):1236-1242.

https://aacrjournals.org/cancerimmunolres/article/8/10/1236/466810/Association-of-Probiotic-Clostridium-butyricum

[5]https://www.amgen.com/newsroom/press-releases/2024/05/fda-approves-imdelltra-tarlatamabdlle-the-first-and-only-tcell-engager-therapy-for-the-treatment-of-extensivestage-small-cell-lung-cancer

[6]https://www.fda.gov/drugs/resources-information-approved-drugs/fda-grants-accelerated-approval-tarlatamab-dlle-extensive-stage-small-cell-lung-cancer

[7]https://www.cancer.gov/news-events/cancer-currents-blog/2023/tarlatamab-previously-treated-sclc
呼吸 发表于 2025-1-6 23:23:21 | 显示全部楼层
小细胞肺癌 (SCLC) 约占所有肺癌诊断的 14%,且死亡率极高。约三分之二的 SCLC 患者出现胸外转移,广泛期患者的中位总生存期仅略超过 1 年。尽管在SCLC 患者的一线治疗中添加 PD-L1 抑制抗体是一项重要进展,但有限的生存益处凸显了迫切需要采取更多策略来更好地治疗这种疾病。小细胞肺癌 (SCLC) 约占所有肺癌诊断的 14%,且死亡率极高。约三分之二的 SCLC 患者出现胸外转移,广泛期患者的中位总生存期仅略超过 1 年。尽管在SCLC 患者的一线治疗中添加 PD-L1 抑制抗体是一项重要进展,但有限的生存益处凸显了迫切需要采取更多策略来更好地治疗这种疾病。

在大多数 SCLC 患者中,免疫检查点阻断疗效缺乏的一个重要原因可能是肿瘤内在抑制了主要组织相容性复合体 I 类 (MHC-I),而 MHC-I 是抗原呈递给细胞毒性 CD8+ T 细胞所必需的。虽然许多研究人员正致力于通过表观遗传策略恢复 SCLC 中的抗原呈递,但另一种策略是完全绕过典型的抗原呈递机制,方法是使用双特异性 T 细胞接合剂 (BiTE)——一种抗体衍生的混合分子构建体,可紧密结合癌细胞上的表面决定簇和 T 细胞上的另一个表面决定簇,从而加强相互作用并触发 T 细胞活化和靶细胞裂解。Tarlatamab 是一种靶向 SCLC 细胞上的 Notch 配体 DLL3 和 T 细胞上的 CD3 复合物的 BiTE(图1)。Tarlatamab 与 DLL3 阳性 SCLC 细胞体外孵育时会激活 T 细胞,导致 SCLC 裂解。Tarlatamab 在 SCLC 的播散性原位模型中也表现出显著的体内肿瘤消退效果。Tarlatamab 是首个在临床试验中进行评估的 DLL3 靶向免疫疗法。


215314slvqspvjstsnpto5.jpg 图1.Tarlatamab:一种针对癌细胞的双特异性T细胞接合剂。

Notch 信号的调节协调着许多发育过程,包括肺神经内分泌细胞的衍生。DLL3是一种跨膜 Notch 信号抑制剂,在健康成人组织中,该信号局限于包括高尔基体在内的细胞内区室。DLL3基因是ASCL1的直接靶标,ASCL1 是一种诱导神经内分泌细胞增殖的转录因子,与 SCLC 的发展密切相关。在表达 ASCL1 的 SCLC 中,DLL3 明显上调并异常运输到细胞表面,成为肿瘤选择性靶向的有吸引力的候选药物。相对于其他被用作癌症靶标的细胞表面蛋白,DLL3 在 SCLC 上的表达率明显较低,约为每个细胞 10,000 个分子。然而,其细胞表面暴露的独特肿瘤特异性促使人们开发了多种 DLL3 靶向药物。

在与本社论配套的文章中,Paz-Ares 等人报告了塔拉塔单抗在一项国际 I 期剂量递增研究中的安全性和初步疗效,该研究纳入了 107 名复发性转移性 SCLC 患者。虽然观察到的 23.4% 的缓解率与用于复发性 SCLC 患者的许多标准细胞毒性药物的缓解率相似,但中位缓解持续时间为 12.3 个月,其中 44% 的缓解患者在数据截止时持续缓解,这非常出色,表明这种实验药物具有巨大的前景。大多数具有持久肿瘤缓解的患者接受了较高剂量的研究药物:每 2 周一次 10、30 或 100 毫克。在此背景下,中位总生存期为 13.2 个月(95% CI,10.5 至未达到)也令人鼓舞。

细胞因子释放综合征 (CRS) 是观察到的最严重的复发性不良事件 (AE),主要发生在第一次给药后。八名患者因 CRS 接受了托珠单抗治疗,其他患者通常接受类固醇、退热药和液体联合治疗。所有 CRS 相关毒性都是可逆的,没有患者导致停用塔拉他单抗,尽管 12 名患者 (11.2%) 经历了 ≥3 级神经系统 AE。CRS 症状的病理生理学和机制尚不完全清楚。免疫效应细胞相关神经毒性综合征和 CRS 都与对免疫调节疗法的强烈反应有关;高水平的循环细胞因子似乎会触发内皮细胞活化和血脑屏障破坏,导致炎症级联,可引起弥漫性脑水肿。明智的 CRS 管理算法对于未来对塔拉单抗和其他新兴的下一代免疫疗法的研究将具有重要作用。

该试验有几个局限性。几乎所有患者都具有良好的体能状态(0-1),并且没有患者出现脑转移;在更多样化的典型转移性 SCLC 患者群体中的应用仍有待确定。该研究包括对潜在预测性生物标志物的非常有限的分析,仅限于对具有存档肿瘤活检样本的亚组患者进行 DLL3 免疫组织化学染色。对肿瘤基线(治疗前、治疗前)靶标表达进行强有力的量化将有助于确定最有可能从 tarlatamab 中受益的患者。诚然,获取核心活检样本可能并非对所有患者都安全或可行。一种允许进行治疗前和治疗中动态评估的替代方案可能是分析通常在 SCLC 患者中丰富的循环肿瘤细胞。另一种方法可以避免免疫组织化学固有的采样偏差并反映肿瘤中靶标的体内可及性,即使用放射免疫缀合物进行定量抗 DLL3 正电子发射断层扫描。该方法的可行性已在多种患者来源的异种移植模型中得到证实,临床评估正在进行中(ClinicalTrials.gov 标识符:NCT04199741)。

Tarlatamab 是几种针对 DLL3 的治疗药物之一,这些药物已在人体临床试验中或正在进行中。其中第一种是抗体-药物偶联物 (ADC) rovalpituzumab tesirine (Rova-T),这是一种与毒素吡咯并苯二氮卓类药物连接的抗 DLL3 抗体。Rova - T在 SCLC 患者中产生了临床反应,但包括体腔积液在内的显著毒性阻碍了重复给药,复发性 SCLC 患者的中位总生存期不到 6 个月。开发具有更好耐受性治疗有效载荷的抗 DLL3 ADC 仍然是一种可行的策略。

BI 764532 是一种抗 DLL3/抗 CD3 BiTE,在概念上类似于 tarlatamab。BI 764532 已在人类 T 细胞移植小鼠模型中表现出活性,包括肿瘤完全消退。一项 I 期研究正在 SCLC 患者和其他表达 DLL3 的神经内分泌肿瘤患者中进行。HPN328是第三种抗 DLL3 T 细胞接合剂,称为三特异性 T 细胞激活构建体。HPN328 包含三个结合域:抗 DLL3、抗 CD3 和抗白蛋白,可延长循环半衰期。一项正在进行的 I/IIa 期 HPN328 研究显示,该药物对转移性 SCLC 患者和其他与 DLL3 表达相关的神经内分泌癌患者有效,初步证据表明该药物有效,前 16 名患者未出现 3 级 CRS 事件。

综合起来,临床前和临床数据表明 DLL3 是治疗 SCLC 患者的一个令人兴奋的新靶点。tarlatamab 的初步安全性和有效性数据是一个重要的里程碑,进一步证实了 DLL3 作为靶点和 MHC-I 旁路作为 SCLC 的免疫治疗策略。本研究观察到的持久反应应该为 SCLC 和其他侵袭性神经内分泌癌患者带来希望。
您需要登录后才可以回帖 登录 | 立即注册

本版积分规则

给我们建议|手机版|阳光肺科 ( 粤ICP备2020077405号-1 )

GMT+8, 2026-5-31 01:40

Powered by Discuz! X3.5

© 2001-2026 Discuz! Team.

快速回复 返回顶部 返回列表